网站首页
民生简介
民生动态
新闻稿
维权经历
个人文集
民生观察在推特
民生观察维权动态
站内搜索:
检索标题
智能模糊
搜索
热门标签:
709
律师
暴力
酷刑
虐待
秋雨教会
test
您当前所在的位置:
网站主页
>
公民来稿
> 正文
相 关 文 章
最 新 热 门
我的“囚徒”生涯何时了?
彻查张六毛死亡案、异地司
无锡程茂娟程盛在车站被拦
国际酷刑日 齐崇怀亲身经历
郭飞雄:抗疫名人排行榜(
抗疫名人排行榜(第二部分
一个退役女兵的求助信
鲁东大学被开除学生孙健举
广东李宝霖恭贺即将新婚的
吉林省通化市逢凤芹拿维稳
随 机 推 荐
[组图]沈佩兰:请求天下正义
重庆塑料十八厂职工要求彻
湖北省郧县王洪宇的民事判
湖北伍立娟等人向潜江市长
江苏蒋湛春维权经历
七一前夕公安电话骚扰工行
河北定州访民丁灵杰到市委
河北省保定市唐县女访民朱
法制日徐彩虹何斌夫妇起诉
新疆兵团蒙冤法官黄云敏到
谁敢想象!王后德在地动山摇的爆炸声中生活了16年
荐
★★★
谁敢想象!王后德在地动山摇的爆炸声中生活了16年
作者:王后德 文章来源:网络 更新时间:2025-12-11 22:02
村民们讲:安徽大昌矿业集团有限公司100多个工人,住宅楼也要拆除,因为他们自建认为安全的工人住宅楼震成了险房而组织撤离了。但离大昌公司地下矿井口10多米的当地居民却仍住在被震的东倒西歪的险房中,他们讲没有人关心他们的死活,他们要是上访或打12345反映就会被抓,已经有很多人被抓。
仔细观察王后德的房屋:看见王后德的房屋四壁震的透光、房顶震开漏水、室内地下震的开裂并下沉了50多公分,如此险房笔者踏入都胆颤心惊。真不知道王后德一家三代仍住在如此险房中,日日夜夜在天摇地动的巨大爆炸声中如何生活了16年?难怪二个儿媳妇逃离、妻子绝望的自杀。
据王后德介绍:2009年4月1日,原中华人民共和国国土资源部违法为大昌公司办理了《采矿许可证》,大昌公司不管矿区人民的生命财产安危,就开始野蛮开采。大昌公司的矿区面积是10.8776平方公里,大昌公司采铁矿洞口在王后德家门口不到20米的地方,巨大的爆炸声和冲击波逼得王后德二个儿媳妇离婚逃走,妻子得知二个儿媳妇离婚的情况后悲愤的跳楼自杀。王后德的房屋下沉50多公分且到处都是裂缝,已经无法居住。原国土资源部贪婪的只管自己收钱、发财,不管矿区人民的死活,在没有“开采矿产资源的环境影响评价报告”的情况下就违法为大昌公司办理了《采矿许可证》。事后,并没有依法“应当履行的法定义务等情况依法进行监督检查”,直接造成王后德家破人亡。
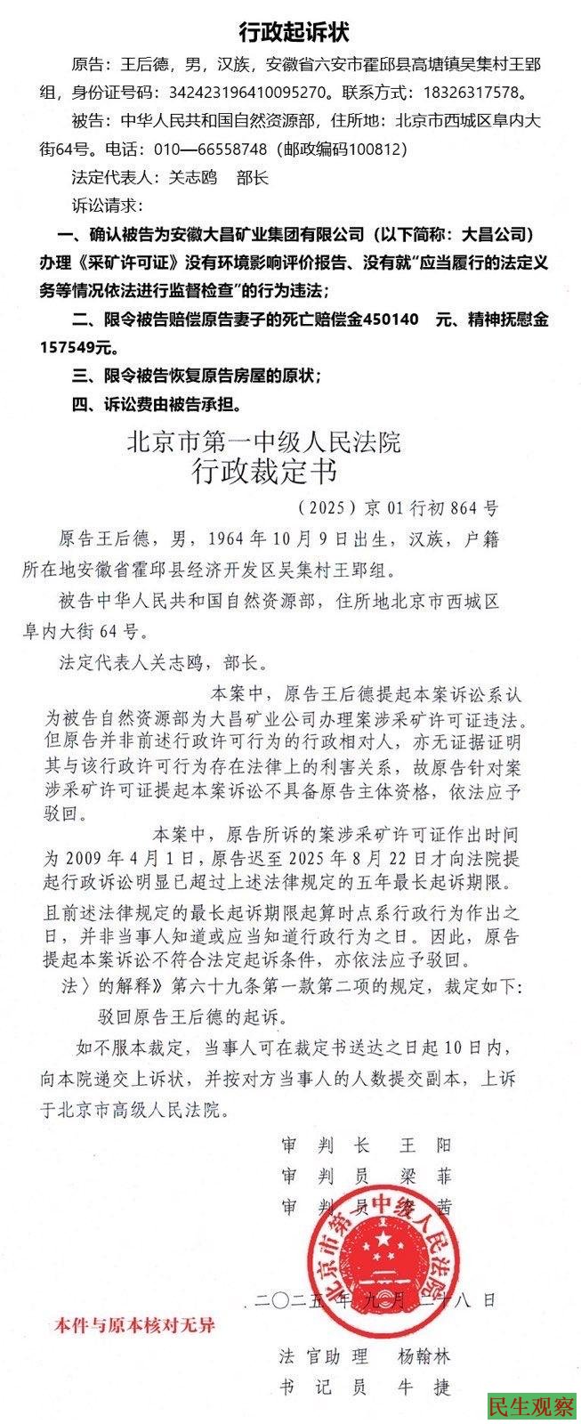
对此,王后德向自然资源部申请公开环境影响评价报告材料、实地勘查资料。自然资源部答复:未发现你所申请公开的“环境影响评价报告材料、实地勘查资料”政府信息,我部不存在该政府信息。王后德向北京市第一中级人民法院提请诉讼,要求:一、确认自然资源部为安徽大昌矿业集团有限公司办理《采矿许可证》没有环境影响评价报告、没有就“应当履行的法定义务等情况依法进行监督检查”的行为违法;二、限令被告赔偿原告妻子的死亡赔偿金450140元、精神抚慰金157549元;三、限令被告恢复原告房屋的原状。
北京市第一中级人民法院却认为:自然资源部为大昌矿业公司办理案涉采矿许可证、没有履行法定进行监督检查的行为和王后德房屋损毁没有法律上的利害关系;自然资源部拒不履行法定监督检查职责的时间法院认为是从开始办证的2009年4月1日算起,自然资源部办理许可证后持续拒不履行法定监督检查职责的行为不是不作为。当然,王后德诉讼请求的第三项“限令被告恢复原告房屋的原状”确实没有办法编,只能通篇裁定书不提这一项,还是北京市第一中级人民法院有办法。
《中华人民共和国行政许可法》第十条明确规定:“县级以上人民政府应当建立健全对行政机关实施行政许可的监督制度,加强对行政机关实施行政许可的监督检查。政机关应当对公民、法人或者其他组织从事行政许可事项的活动实施有效监督。”该条法律明确了自然资源部对行政许可事项有“持续监管义务”。这不仅是权力,更是法定职责。自然资源部未尽到此职责,即构成行政不作为,即构成违法。王后德向法院诉讼要求确认自然资源部为安徽大昌矿业集团有限公司办理《采矿许可证》没有环境影响评价报告、没有就“应当履行的法定义务等情况依法进行监督检查”的行为违法,于法有据。
《中华人民共和国国家赔偿法》第二条明确规定:“国家机关和国家机关工作人员违法行使职权侵犯公民、法人和其他组织的合法权益造成损害的,受害人有依照本法取得国家赔偿的权利。”该条法律确立了国家赔偿的基本原则。自然资源部因不履行监管职责(即不作为)给王后德家造成损害房屋被毁、妻子跳楼的悲剧,自然资源部不作为属于“行使职权”过程中的侵权行为,王后德有权申请国家赔偿。该法第七条第一款规定:“行政机关及其工作人员行使行政职权侵犯公民、法人和其他组织的合法权益造成损害的,该行政机关为赔偿义务机关。”该条法律明确了自然资源部是侵权主体和赔偿义务主体。因自然资源部监管不作为造成损害的,实施该行政许可的行政机关是法定的赔偿义务机关。
国家出台一项又一项的法律和惠民政策、措施,但实际上这些法律、法规连国家部委这一级都没有办法通过,更别说乡村这一级了。
请热心网友关注、转发、访问,王后德手机号码是:18326317578
(责任编辑:民生编辑)
文章录入:民生编辑 责任编辑:民生编辑
上一篇:
人权律师起诉国家铁路总公司侵犯隐私权
下一篇:
关于重庆市沙坪区分局公安人员的实名控告材料
【
发表评论
】【
加入收藏
】【
告诉好友
】【
打印此文
】【
关闭窗口
】
网友评论:
(只显示最新10条。评论内容只代表网友观点,与本站立场无关!)
友情链接
·
开放
·
民主中国
·
独立中文笔会
·
争鸣动向
·
大纪元
·
中国人权双周刊
·
北京之春
·
中央社
·
自由新闻
·
台湾中央广播电台
·
权利运动
·
无国界记者
·
参与
·
BBC
·
法国国际广播电台
·
新世纪新闻网
·
德国之声
·
自由亚洲电台
·
美国之音
·
维权网
·
博讯
|
设为首页
|
加入收藏
|
联系民生
|
友情链接
|
关于民生
|
Copyright © 2002-2013 民生观察工作室 版权所有
网址:www.aaa.aetdhfjgk.cf