网站首页
民生简介
民生动态
新闻稿
维权经历
个人文集
民生观察在推特
民生观察维权动态
站内搜索:
检索标题
智能模糊
搜索
热门标签:
709
律师
暴力
酷刑
虐待
秋雨教会
test
您当前所在的位置:
网站主页
>
民生动态
> 正文
相 关 文 章
民生观察工作室关于《刑法
法广:《中国民生观察室》
[组图]民生观察志愿者给访民
[组图]武汉多位访民被关“黑
香港《东方日报》、台湾中
香港《东方日报》、台湾中
民师被关押 政府来买单
随州一民师再因“过激”行
马坪化工厂被关闭 居民放烟
《民生观察》发布的消息引
最 新 热 门
第13届“中国青年人权奖”
关于随州市当局对刘飞跃违
民生观察工作室关于《刑法
刘飞跃妻子的感谢信
安徽两所幼儿园惊曝食品安
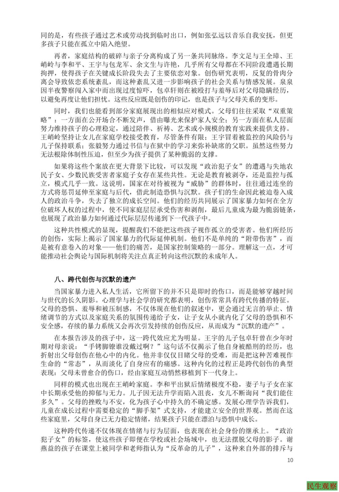
被连坐的童年:国家暴力下
刘飞跃致中国青年人权奖评
忍无可忍 随州民师发动大范
关于我本人被强迫征订《随
维权与抗争:我向党报说不
随 机 推 荐
703位公民上书国家机关呼吁
日本NHK记者再访民生观察&
中国民众公开信要求限制药
中央社:中國民眾遊行抗議
民生简报(第3期)
《民生观察》发布的消息引
[组图]无锡访民林秀清、武汉
[图文]武汉“最牛”副食店主
武汉众访民访问民生观察工
民生观察电子报(2008年5月第
被连坐的童年:国家暴力下的人权捍卫者子女心理创伤
荐
★★★
被连坐的童年:国家暴力下的人权捍卫者子女心理创伤
作者:网络 文章来源:网络 更新时间:2025-10-11 22:32
儿童不应承担父母遭遇政治打压的代价
2025年10月9日,世界精神卫生日前夕,中国民间组织“中国人权捍卫者亲友网络”发布了近三万字的专题研究报告——《被连坐的童年:国家暴力下的人权捍卫者子女心理创伤》。这是国内外首次系统性地揭示人权捍卫者家庭子女在国家暴力环境下的处境与心理创伤,报告通过个案访谈与资料梳理,集中呈现了“人权二代”所面对的教育剥夺、社会孤立、心理危机与跨代创伤。
据“中国人权捍卫者亲友网络”成员、来自北京的人权律师刘巍女士介绍,本报告由独立记者、职业心理咨询师、人权律师和NGO工作者共同完成。团队在2024—2025年间与多位人权捍卫者家庭成员进行访谈,并参考了公开媒体和法律文书等文献资料。研究并未进行临床诊断,而是基于心理学和创伤学框架进行分析,目的在于揭示国家暴力的代际效应,并推动社会和国际关注。
长期为人权捍卫者家庭提供人道援助的“中国人权”机构执行主任周锋锁表示,在威权治理和高压政治的现实中,中国人权捍卫者的孩子们常常被迫承受父母所遭受的打压所带来的连带伤害:学业被中断,日常生活失去稳定,心理安全感被反复击碎。“这些儿童遭受到的国家暴力连带打压,形同古代野蛮的‘连坐’制度。由于尚不具备足够的认知与抵御机制,这些创伤在孩子们生命中留下的痕迹往往更加深远,也更难以被社会和制度所看见。”
“中国政府有责任停止对人权捍卫者孩子的连带打压,保障他们最基本的生存和发展权利”,周锋锁说。
现状:五大主要发现
在研究报告中,呈现了研究团队的五个主要发现:
第一,教育权受严重剥夺,被作为打压工具。报告发现,几乎所有案例中的孩子都经历了教育中断或受阻。有人因父母身份被学校直接拒收,有人因家庭频繁被逼迁而多次转学,也有人在课堂上被老师和同学公开羞辱为“政治犯子女”。教育体系原本应当是保障儿童平等发展的场所,却被动员为政治打压的工具。
第二,心理健康危机普遍存在。多名儿童和青少年出现抑郁、焦虑、失眠和过度警觉。更有甚者,“有的要通过放弃生命来获得‘解脱’”,出现自伤乃至自杀未遂。长期处于高压与恐惧环境,使他们在青春期无法完成正常的身份认同与社会化过程。心理危机不仅影响学习与生活,也对他们的成年阶段埋下隐患。
第三,家庭结构频繁破碎。大多数案例中,父母一方或双方长期被捕入狱、限制自由或被迫流亡。儿童在关键的成长阶段失去了主要的依恋对象,只能依赖单亲或零散亲属照料。这种长期分离导致了严重的依恋障碍和不安全感。
第四,跨代创伤延续并沉默化。父母的恐惧、羞辱与无力感往往通过情绪氛围和行为模式传递给子女,形成所谓“沉默的遗产”。部分孩子甚至将酷刑与羞辱视为生命常态,提前承担“保护父母”的角色,在过早的成人化中失去了童年的安全与自由。
第五,海外流亡并非终点,而是新困境。部分幸运的孩子离开中国,却在异国遭遇新的困难:语言障碍、文化隔阂、身份焦虑、经济拮据,甚至仍旧延续着创伤反应。流亡既是相对安全的开始,也是孤立与困境的延续。
建议:三大原则与六项行动呼吁
报告提出,应当以儿童为中心,承认他们独立的权利和需求,并从社会、法律和国际层面推动保护:
原则一:承认儿童独立权利。未成年人不应因父母的维权行动而被连坐。所有涉及政治打压的行动都必须排除未成年群体。
原则二:建立有效社会支持网络。在国内,应推动公益机构、教育工作者和民间社群为这些孩子提供补偿性支持,包括心理辅导、学业帮助、社会融入等。在海外,应由跨国公益组织和侨民社区共同承担接纳与帮助的责任。
原则三:强化国际监督机制。联合国人权理事会、儿童权利委员会等国际机制应将这些案例纳入议程,敦促中国履行《儿童权利公约》等国际义务。
在具体行动层面,报告提出六项呼吁:
教育保障:立即停止基于父母身份剥夺儿童入学机会的做法,提供补偿性的教育资源。
心理健康支持:为受创伤儿童提供专业心理辅导和长期干预,避免危机恶化。
家庭团聚权利:停止强制性的亲子分离,保障儿童与父母团聚的权利。
反歧视保护:学校和社区应建立反歧视机制,防止“政治犯子女”在日常生活中被污名化。
流亡援助:为流亡中的儿童提供奖学金、临时住所和语言培训,减轻他们的生存压力。
国际倡议:鼓励国际NGO、学术机构与媒体持续记录和发声,防止这一群体的处境被掩盖。
报告最后强调:如果社会和国际社会继续忽视这些孩子,他们所背负的创伤与沉默将一代代延续,成为长期的伤痛。唯有正视、支持和行动,才能为他们打破“被连坐的童年”。
(责任编辑:民生编辑)
文章录入:民生编辑 责任编辑:民生编辑
上一篇:
安徽两所幼儿园惊曝食品安全问题
下一篇:没有了
【
发表评论
】【
加入收藏
】【
告诉好友
】【
打印此文
】【
关闭窗口
】
网友评论:
(只显示最新10条。评论内容只代表网友观点,与本站立场无关!)
友情链接
·
开放
·
民主中国
·
独立中文笔会
·
争鸣动向
·
大纪元
·
中国人权双周刊
·
北京之春
·
中央社
·
自由新闻
·
台湾中央广播电台
·
权利运动
·
无国界记者
·
参与
·
BBC
·
法国国际广播电台
·
新世纪新闻网
·
德国之声
·
自由亚洲电台
·
美国之音
·
维权网
·
博讯
|
设为首页
|
加入收藏
|
联系民生
|
友情链接
|
关于民生
|
Copyright © 2002-2013 民生观察工作室 版权所有
网址:www.aaa.aetdhfjgk.cf