网站首页
民生简介
民生动态
新闻稿
维权经历
个人文集
民生观察在推特
民生观察维权动态
站内搜索:
检索标题
智能模糊
搜索
热门标签:
709
律师
暴力
酷刑
虐待
秋雨教会
您当前所在的位置:
网站主页
>
公民维权
> 正文
相 关 文 章
南工大学生聚集表达不满要
武大学生集会表达诉求
律师因弹窗无法进京起诉政
全国首起因质疑静默政策引
北大学生集体抗议校方硬隔
蒋子春因上访多次被非法拘
蒋子春因上访多次被非法拘
李青就丈夫不明原因死亡举
王丽清因上访被判刑申请高
夏明礼因进京举报被拘留
最 新 热 门
在北京的各地访民继续声援
大批访民昨至国家信访总局
访民景山议政倡议三中全会
在京访民听圣经声援南乐教
重庆袁影关于北京朝阳拘留
上海六旬老人遭名誉侵权
四大银行下岗职工北京维权
湖北武汉众访民集会纪念“
今明两天我们一起聚焦泉城
访民举牌要求代表访民参加
随 机 推 荐
甘肃核弹功勋队数百职工 举
在押异议人士杨天水罹患脑
隋牧青——黄琦案通报
上海王国强、冯义务因维权
状告公安部公民向五中全会
文东海62份信息公开申请回应
潘向荣,黄行芝在王府井逛
湖南邵阳旱灾 村民反映政府
计生受害者赵德英维权三十
多名济南维权人士声援香港
重医大学生因待遇等问题聚集表达不满
荐
★★★
重医大学生因待遇等问题聚集表达不满
作者:民生编辑1 文章来源:本站原创 更新时间:2022-12-12 23:03
【民生观察2022年12月12日消息】近日,重庆医科大学的学生们,因学校长时间封闭管理、校内生活保障不足、要求同工同酬等问题,聚集在校园喊口号,表达诉求,要求校方给予答复。另外,四川大学华西临床医学院的学生们,因高强度工作,无法请假等原因,聚集在校园内游行。学生们喊出的口号是:同工同酬,拒绝双标!自愿返乡,不要威胁!
2022年12月10日晚,重庆医科大学的学生们聚集在校门口喊口号。据学生描述,由于老校区和新校区管理分裂,新校区的同学可以自由返乡,老校区迟迟没有放开导致学生聚集。同时亦有同学称,因为学校要求学生上前线导致了学生的不满。
学生们的诉求如下:
1、重庆医科大学无视党和国家的关于疫情防控的20条和新十条,实行一刀切的懒政,长时间封闭管理学校,在重庆医科大学学校2022年12月9号最新发布文件中,学校仍然不顾学生诉求,继续严格大门管理,不让校内学生进出。
2、管理政策无理无据,不符合国家颁布的优化校园管理的要求。实行校内分封制,教职工以及家属可以自由进出,临床专硕的同学可以自由进出,校内做实验的同学不让进出,但寝室未分专业居住,临床和做实验的同学同住,感染风险等同。
3、无视学生心理健康。自开学以来,长期处于封校管理的状态,学生要出门请假难于登天。学校要求谁批准谁负责,导致老师都不敢批假。学生长期不能出门,无法满足正常的生活需求。
4、校内生活保障不足,无超市,同时未开通快递,依旧不准许快递正常进校,给学生生活造成困扰。与此同时,学校唯一可以提供生活物资的小卖部哄抬物价,价格高于市面正常价格。
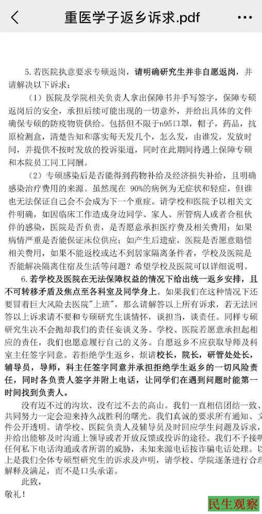
5.若医院执意要求专硕返岗,请明确研究生并非自愿返岗,并请解决以下诉求:
(1)医院及学院相关负责人拿出保障书并手写签字,保障专硕返岗后的安全,承担后续可能出现的一切意外,并给出具体的文件确保专硕的防疫物资供给。包括但不限于n95口罩,帽子,药品,抗原检测盒,清楚告知和落实每天发几个,怎么发,由谁发,发放时间,并提供不按时发放的投诉渠道,同时在此期间待遇上保障专硕和本院员工同工同酬。
(2)专硕感染后是否能得到药物补给及经济损失补给,且明确感染治疗费用的来源。虽然现在90%的病例为无症状和轻症,但谁也无法保证自己会不会成为下一个重症。请学校和医院予以相关文件明确,如因临床工作造成身边同学、家人、所管病人或者合租伙伴的感染,医院是否负责,是否愿意承担医疗费及相关费用;如果病情严重是否能保证床位供应;如产生后遗症,医院是否愿意赔偿相关费用,如果不能返校或达不到居家隔离条件者,学校及医院是否能解决隔离住宿及生活等问题?希望学校及医院可以详细说明。
6.若学校及医院在无法保障权益的情况下给出统一返乡安排,且不可转移矛盾及焦点至各科室及同学身上。如果我们在这种情况下还要冒着巨大风险去医院“上班”,那么请解答以上所有诉求,若无法回答以上诉求请不要和专硕研究生谈情怀,谈担当,谈责任。同样专硕研究生决不会抛却我们的责任妄谈义务。学校、医院若愿意承担起相应的责任,我们也愿意履行自己的义务。自愿返乡不应获取导师及科室主任签字同意。若拒绝学生返乡,烦请校长,院长,研管处处长,辅导员,导师,科主任签字同意并承担拒绝学生返乡的一切风险责任,同时各负责人签字并附上电话,让同学们在遇到问题时能第一时间找到负责人。
没有迈不过的沟坎、没有过不去的高山。我们一直相信团结一致、共同努力一定会迎来持久战胜利的曙光。我们真诚的要求所有通知、文件公开透明。请学校、医院负责人及辅导员及时回应学生问题及诉求,并给出能够及时沟通上领导或者开放反馈或投诉的途径。我们不予接听任何私下电话沟通或者所谓的威胁,未知来源电话按诈骗电话处理。
以上是全体专硕型研究生的诉求及声明,请学校、学院逐条进行合理解释及满足,而不是口头承诺。
当晚,在现场聚集的学生拦住了老师的车。之后副校长出面表示,全体同学可以自由出入校园,恢复快递。但是之后还是通知出校门要请假,导致学生们继续抗议。
最后校长出面,表示不追责,承诺保护学生。但是返乡需要和医院沟通。明天中午给学生们答复,如果没有答复,学生们可以继续来抗议。
有学生表示,老校区的同学们也是可以返乡的,但是因为大家要么在考研,要么在医院/研究室工作,根本没办法自由返乡。
有学生反映了重医专硕的现状,当晚给大家召开了线上会议,声称大灾大难大家应当冲锋在前,如果还觉得自己是学生就是教育的不到位,不经历这些就不能成为一个卓越的医生,说要让大家慢慢的逐渐阳,表扬了其他医院阳性医护带病上班的事情。要求明天开始返岗上班,封控期间还有发生让阳性的同学给大家道歉的傻逼事情。
还有重医毕业的学生反映,目前重医儿童医院的专硕通过抗争后已经放假,因为儿童医院宿舍没有单独卫浴,条件很差;附一院的情况不清楚,但是之前发生过附院HV暴露的实习同学学校也没管,医院也不免费提供阻断药,不知道后面怎么解决的。
然后补充一下医院的情况,重庆成都的医护阳性率很高,大家普遍反映嗓子疼,高烧。大部分医院要求阳性无症状继续上班,如果症状重可以病假休息,但是可能会扣工资奖金年终奖。成都妇儿血液科化疗病人也阳了几个,目前处理就是“阳性病人大家最后看!减少医务人员进出入病房!”。
武汉大学中南医院住院部已经阳了60%,普通门诊也一堆阳,普门的医生已经不穿蓝色隔离衣也不测核酸了,放开之前专门清空了一栋楼,配备了ICU,特殊病人应该是收那里,不过也已经住满阳了。还出现了有的患者还以为国家掏钱,仗着急危重症不交钱进来,说自己没钱一毛钱不交走,让他交钱,还从隔离间跑出来跟人理论,说医生就是为人民服务的。
深圳儿童医院和苏州儿童医院医务人员还是每天查核酸口罩n95什么的配齐,食堂不让堂食,医务人员两点一线。
另外,2022年12月11日,四川大学华西临床医学院,因高强度工作,无法请假等原因,当晚约300名川医学生在校园内进行游行示威。
学生们游行的口号是:同工同酬,拒绝双标!自愿返乡,不要威胁。视频中,学生们由图书馆向华西医院进发。
学生们抗议的原因在于,高强度的工作且无法请假,专硕要上临床,但是不给做核酸,即使阳性也不能请假,请假需要补工时等。且学生长期在临床上做和规培生一样的工作,专硕每月只有1千元,实习生一分没有还要交学费,而同样工作的医生和护士正常工资在1万元以上。之后,学校领导到场,并称华西一百多年来没有出现过这样的事情。
据悉,医学上的规培制度就是由华西率先创立的,规培意味着一个医学生毕业后不能直接参加工作,而是需要以住院医师的身份在培训医院接受系统性的临床训练。这段时间里,通常他们不再是学生,却仍不是医院职工,因而尚无法得到一份正常的工资收入。顶着这样尴尬的身份,他们需要经历三年。
有投稿学生称,在现场,外科主任雷某站在高处不断拍摄现场学生。
最后,学生们今晚的诉求没有达成满足,研究生部通知导师们前来认领学生。
学生们得到口头承诺:随时自愿返乡,但是要申请,补规培全凭自愿,同工同酬可以与协和、上海一致。
但是只口头,不发文。
本网将继续跟进事件后续。
(责任编辑:民生编辑)
文章录入:民生编辑 责任编辑:民生编辑
上一篇:
南工大学生聚集表达不满要求返乡
下一篇:
各地多所大学学生校园内聚集抗议
【
发表评论
】【
加入收藏
】【
告诉好友
】【
打印此文
】【
关闭窗口
】
网友评论:
(只显示最新10条。评论内容只代表网友观点,与本站立场无关!)
友情链接
·
开放
·
民主中国
·
独立中文笔会
·
争鸣动向
·
大纪元
·
中国人权双周刊
·
北京之春
·
中央社
·
自由新闻
·
台湾中央广播电台
·
权利运动
·
无国界记者
·
参与
·
BBC
·
法国国际广播电台
·
新世纪新闻网
·
德国之声
·
自由亚洲电台
·
美国之音
·
维权网
·
博讯
|
设为首页
|
加入收藏
|
联系民生
|
友情链接
|
关于民生
|
Copyright © 2002-2013 民生观察工作室 版权所有
网址:www.aaa.aetdhfjgk.cf