|
|
|
上海陈小明案家人维权至今无果 |
|
| 作者:民生编辑1 文章来源:本站原创 更新时间:2019-11-26 19:09 |
| |
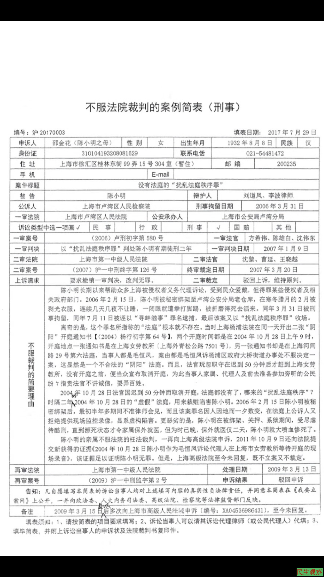
【民生观察2019年11月26日消息】上海公民陈小明是今年88岁中共资深老党员邵金花的儿子,为了维护公民的住房权和生存权,与当局不法强拆行为进行了理性和艰苦卓绝的抗争,并付出了年轻的生命。陈小明的遇害,使邵金花老人白发人送黑发人,眼泪哭干,维权十多年至今无果。
陈小明生于1953年,原与父母、兄弟居住在上海徐汇区长乐路445基地9(毗邻淮海中路)。1994年8月,陈小明与父母兄弟各户住房遭到徐汇区政府暴力强拆。据了解:当时的开发商为上海徐汇区房管局所属徐汇公房资产经营公司(现名上海徐房集团)。开发商在动迁拆除该基地过程中通过官商勾结、欺诈居民、强抢民财,甚至还发生了雇凶杀死了该基地了解动拆迁政策内幕的荣姓居民事件。
陈小明为维护自己的合法权益,本不是法律科班出生的他开始学习法律,并多次到法学老教授家中登门请教法律问题,最终法院不得不判决徐汇区政府的强拆行为行政违法,并撤销了强拆令。
虽说陈小明兄弟几户人家,至今都没有因为胜诉而得到应有的安置补偿,但在行政诉讼胜诉率几乎为零的中国特色制度下,难得的一起胜诉无疑使陈小明在上海滩名声大震,许多权益受到侵害的老百姓都慕名而来,恳请性格刚正无私的陈小明代理维权诉讼。这无疑让上海的某些权贵领导感到了空前的恐惧!而致力于推动法制建设的公民素质,也决定了陈小明最终遭司法迫害和虐杀结局!
纵观陈小明先生被司法迫害的整个过程,完全是权贵们精心设计的一起虐杀阴谋:2004年在上海市女子劳教所中囚禁的计划生育政策受害者毛恒凤,就杨浦区政府大桥街道办事处作出撤销自己最低生活保障金的违法行政行为,向杨浦区法院提起了行政诉讼。在法院受理了毛恒凤的诉讼后,陈小明先生接受毛恒凤的委托,决定为其出庭做公民代理人。
2004年10月12日,毛恒凤的丈夫吴雪伟收到杨浦区法院送达的“出庭通知书”,载明毛恒凤诉大桥街道办事处一案将于2004年10月28日上午九点在上海市女子劳教所开庭审理。收到“出庭通知书”的吴雪伟赶到上海市女子劳教所,会见了妻子毛恒凤,得知作为当事人的妻子虽也收到了杨浦区法院送达的开庭传票,但该“传票”与吴雪伟收到的“出庭通知书”除案由与时间完全一致外,开庭的地点居然由上海市女子劳教所变成了杨浦区法院第六法庭!发现杨浦区法院居然送达阴阳传票(出庭通知书)后,吴雪伟立即致信给杨浦区法院行政庭庭长,提出同一案由、同一时间案件怎么会出现两个开庭地点的异议,但行政庭在收到书面异议后没有作出任何答复。
2004年10月28日上午9时,作为受委托的陈小明与毛恒凤丈夫吴雪伟,及40余位希望通过旁听学习法律的民众准时到达上海市女子劳教所。劳教所的工作人员和领导一看突然有这么多人“光顾”居然感到莫名其妙,了解情况后才知道大家是来参加庭审和旁听的,就立即打电话到杨浦区法院核实。直到上午9时50分,杨浦区法院行政庭的庭长曹渊冰与(2004)杨行初字第64号行政诉讼案合议庭法官之一的刘亮才匆匆赶到,而该案的审判长张胜凤与另一位合议庭法官袁芝田,以及书记员王莹都没有出现。
庭长曹渊冰与法官刘亮赶到后,没有任何解释,就对着毛恒凤的丈夫吴雪伟说:“今天的庭不开了。”当毛恒凤的另一位公民代理人向刘亮提出了“为什么突然宣布不开庭,这符合法律程序吗?”的质问时,刘亮直接就推搡陈小明和另一位公民代理人,导致另一位公民代理人当场受伤(有当时的报案记录与验伤证明)。旁听的民众见法官如此蛮横无理,就齐声抗议法官的暴力行径。
事隔两年后的2006年2月15日下午,行走在马路上的陈小明突然被一群不明身份之人秘密绑架至卢湾公安分局废弃的旧仓库。在寒冬腊月的2月天被剥光衣服,连续数天不让睡觉,一闭眼就遭来拳打脚踢,被折磨得死去活来(据同时被绑架关押50天的毛恒凤的另一位公民代理人书面证明,陈小明多次被打得喊救命)。
陈小明与家人失联后,陈小明的母亲、上海市劳动模范、中共党员邵金花老人多次到上海市公安局卢湾分局询问,得到了“陈小明在宾馆,吃、住跟公安人员一样”的答复。
由于当时在大陆地区已经盛行当局在敏感时期将维权人士和访民关押黑监狱的做法,而此时又正值全国“两会”举行之际,陈小明的家人还以为其只是暂时遭到非法拘禁。直至2006年7月11日,陈小明被构陷“寻衅滋事罪”逮捕,又以“涉及泄露国家机密”为由,拒绝律师会见,并恐吓将判其10年以上有期徒刑时,家人才明白陈小明已落入虎口。
到2006年10月24日,当局对陈小明“涉及泄露国家机密”查无实证的情况下,又变更罪名以“扰乱法庭秩序罪”起诉。陈小明“扰乱法庭秩序”了吗?从杨浦区法院于2004年10月12日故意送达阴阳传票,到劳教所都不知道,2004年10月28日有开庭的事实,再到审判长始终都没有出现在所谓开庭现场,所谓的劳教所开庭审案根本就不存在!如果连法庭都不存在,那么何来扰乱法庭秩序?而且,当初法院接到劳教所电话后,从杨浦区法院赶到劳教所的时间是50分钟,这与法院到劳教所的路程所需时间完全吻合,所谓的开庭其实就是为了制造事端,为日后对陈小明实施政治迫害做一个铺垫。
2007年1月9日,上海市卢湾区法院在公诉人不能提供现场监控录像的情况下,为了某些权贵领导的利益,构陷陈小明“扰乱法庭秩序罪”枉法判处其有期徒刑两年;2007年3月15日,陈小明的上诉被上海市第一中级人民法院驳回。
2007年7月1日,已经被酷刑折磨得奄奄一息的陈小明先生,也就在保外就医仅仅两天时间,在医院惨烈地喷血而亡。
一位优秀的中国公民,一位致力于推动中国法治进步的义务公民代理人,因为捍卫国家的法律就这样被中共上海当局如愿以偿地虐杀而亡。在中国没有人权,在黑恶势力及政府部门保护伞的双重迫害下,陈小明被折磨致死。
现如今已整整过去12年,其间,陈小明的亲属多次向上海市高级法院申诉,并提交新证据,但是上海市高级法院至今未回复,既不立案也不裁定,亲属始终无法讨到一个说法。行凶团伙至今仍逍遥法外,动迁被抢房屋至今仍得不到安置及补偿。
家属呼吁,依法治国、扫除黑恶势力的保护伞,请从依法纠正、平反冤假错案开始,请给老百姓一个诉理的地方!


(责任编辑:民生编辑)
|
|
|
|
|
|
|
|
|
|