站内搜索: 热门标签:709 律师 暴力 酷刑 虐待 秋雨教会
您当前所在的位置:网站主页 > 公民维权 > 正文
相 关 文 章
最 新 热 门
随 机 推 荐
陕西张庆玉财产遭抢维权反被拘         ★★★
陕西张庆玉财产遭抢维权反被拘
作者:民生编辑1 文章来源:本站原创 更新时间:2019-10-23 23:02
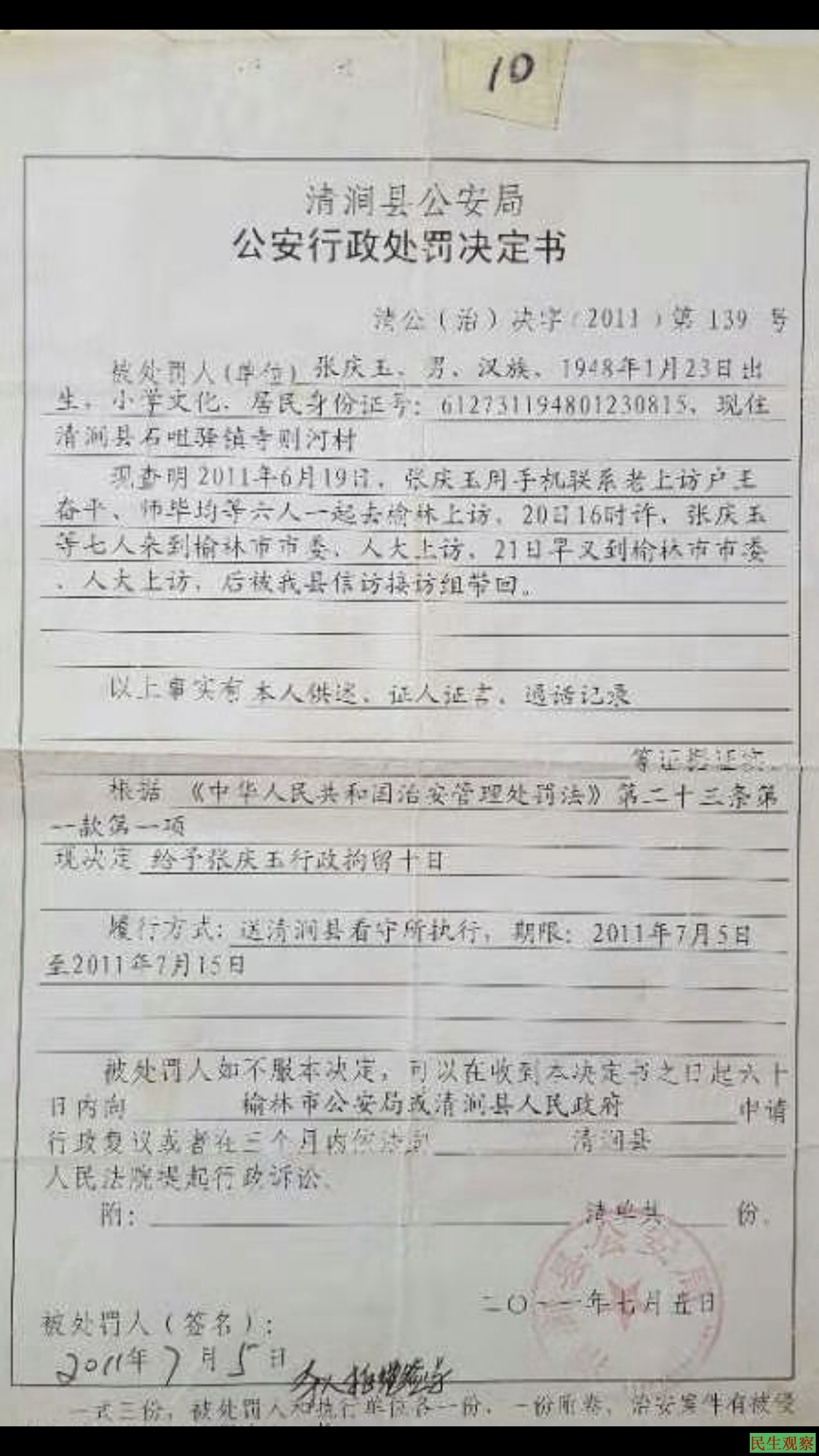
【民生观察2019年10月23日消息】2001年,陕西省榆林市清涧县石咀驿镇寺泽河村村民张庆玉,150间简易房等财产被村长带头盗抢,之后又以村委会名义变卖。张庆玉依法维权18年不成,反遭拘留。

据张庆玉说,2001年3月初,中铁隧道集团公司(以下简称“中铁隧道公司”)延安到榆林铁路修成后,施工时居住的150间简易房、篮球架等物品卖给了他;2001年3月10日凌晨四时至五时,其所在的寺泽河村村长张建卫带领两个弟弟盗取简易房等物品;被该村村民发现,随之演变成哄抢;之后,见哄抢无法制止,村长张建卫和支书张付兴以“中铁隧道公司将简易房等物品移交给了村委会”为由,将简易房变卖给村民。

张庆玉向石咀驿派出所报案,并出具了中铁隧道集团的售房屋协议等证据,但是,派出所和村委会(实为村长、村支书)辩称,张庆玉出具的证据不能证明简易房是中铁隧道公司卖给了张庆玉,张庆玉有伪造证据的嫌疑。

张庆玉说:“从镇告到县,一直告到国务院,前十年,中铁隧道公司几乎每年都要出具证明150间简易房等物品卖给他了;虽然,能证明简易房等物品是自己的,可是,依然维权不成,政府部门推诿扯皮,因为再次上访,2011年7月5日他被拘留了10天”。

在张庆玉出具的石咀驿派出所上报给清涧县公安局的上报材料中,派出所称“张宪利县长、鲍小阳书记口头在现场将150间房子口头转让给了寺泽河村委会”。

张庆玉说:“清涧县根本没有过张宪利县长;再说,简易房所有权又不是县上的,县上有什么权利把简易房给村委会?”

百度搜索,没有搜索到清涧县张宪利县长;鲍小阳仅仅在1999年时任该县副县长。看来哪年哪月石咀驿派出所不知道他们的县领导是谁!

“150间简易房早就查清是我的,我得不到赔偿,还拘留我,这世道哪有道理可讲!”张庆玉绝望地说。

张庆玉电话:13289765783








(责任编辑:民生编辑)

文章录入:民生编辑    责任编辑:民生编辑 
  • 上一篇:陕西张庆玉财产被抢维权不成反被拘留

  • 下一篇:湖北孙春秀到省信访局信访
  •   网友评论:(只显示最新10条。评论内容只代表网友观点,与本站立场无关!)
    友情链接
    ·开放 ·民主中国 ·独立中文笔会 ·争鸣动向 ·大纪元 ·中国人权双周刊 ·北京之春 ·中央社 ·自由新闻 ·台湾中央广播电台 ·权利运动 ·无国界记者 ·参与 ·BBC ·法国国际广播电台 ·新世纪新闻网 ·德国之声 ·自由亚洲电台 ·美国之音 ·维权网 ·博讯
    | 设为首页 | 加入收藏 | 联系民生 | 友情链接 | 关于民生 |
    Copyright © 2002-2013 民生观察工作室 版权所有
    网址:www.aaa.aetdhfjgk.cf