网站首页
民生简介
民生动态
新闻稿
维权经历
个人文集
民生观察在推特
民生观察维权动态
站内搜索:
检索标题
智能模糊
搜索
热门标签:
709
律师
暴力
酷刑
虐待
秋雨教会
您当前所在的位置:
网站主页
>
公民维权
> 正文
相 关 文 章
律师为石新红“寻衅滋事”
玫瑰团队徐秦案违法中止审
刘慧君请求联合国人权专员
卢廷阁律师继续举报法院违
“四川彭州岳父灭门案”家
福州9.12鞭炮冤案当事人找中
福州9.12鞭炮案要求公安归还
林应强唐兆星揭“9.12鞭炮冤
现役军人举报派出所长办案
村民举报故意杀人放火案久
最 新 热 门
在北京的各地访民继续声援
大批访民昨至国家信访总局
访民景山议政倡议三中全会
在京访民听圣经声援南乐教
重庆袁影关于北京朝阳拘留
上海六旬老人遭名誉侵权
四大银行下岗职工北京维权
湖北武汉众访民集会纪念“
今明两天我们一起聚焦泉城
访民举牌要求代表访民参加
随 机 推 荐
访民徐桂生诉政府信息不公
吴继新继续为安徽公民石新
贵州安顺韩明臣:一个原政
潜江维权人继续在北京抗争
上海杨秀婷起诉民政部门 维
成都黄晓敏被抓家里被查抄
新冠疫苗受害者维权被刑拘
李向阳要砸政法委办公室才
湖南湘乡访民在市委门口举
精神病院SOS:让彭咏康回家
郭庆军家属抗议法院非法庭审
荐
★★★
郭庆军家属抗议法院非法庭审
作者:民生编辑1 文章来源:本站原创 更新时间:2019-02-10 09:30
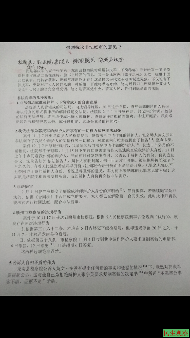
【民生观察2019年2月10日消息】本网获悉,《全国旅游群》群主吉林维权公民郭庆军被控“寻衅滋事罪”一案,于2019年2月1日上午10点在江西龙南区法院开庭审理,法官没有当庭宣判结果。其妻张宇英依法申请作为郭庆军的辩护人,强烈抗议龙南区法院对郭庆军的非法庭审。
张宇英称,龙南县检察院对郭庆军(下简称郭)所谓的寻衅滋事一案,主要指控的事实就是二条在推特、脸书上转发的信息,其一是徐琳创《雷洋之死》之歌,徐琳未因此歌而获罪,而转发者却有罪,逻辑常理荡然无存。
张宇英说,龙南区法院对郭庆军的非法庭审主要表现在以下几个方面:
1、非法强迫辩护律师成准强(下简称成)的自由意愿。法院派人到管辖成律师的司法局,向其领导施压,成律师迫于自保,辞去作为郭的辩护人身份,并以传真的形式将律所的解除函递交给法院。法院因2019年2月1日开庭在即,郭无辩护律师,貌似的法庭无法成形,遂再迫使成律师出庭为郭辩护,成律师领导许诺报销其差旅费。开庭后,她曾向成律师索要郭庆军的起诉书和辩护意见书,却遭到成律师强硬拒绝。
2、张宇英依法作为郭庆军的辩护人所享有的一切权力却被非法剥夺。案件于2018年11月7日至龙南县人民检察院后,张宇英依法再申请作郭的辩护人,但公诉人黄文云却非法剥夺了她这个辩护人的知情权等一切权力,对此她向市检察院提出了控告但至今未果。案件于2018年12月7日移送到法院,她紧随其后向法院申请作郭的辩护人,在长达1个多月的不断摧问期间法院却不予理睬。2019年1月15日下午通知她去龙南县人民法院查验其作为辩护人身份。1月21日上午十点同意她作郭的辩护人,当问何时可复制案卷时,又否认了她作为辩护人的身份。直到召开庭前会议,法院告知郭:依法被告人,辩护人在收到起诉书十日后才可开庭。而郭在被超期羁押长达8个月之久,当然希望尽早开庭,无奈之下只好拒绝了她作为辩护人的身份,这样她的辩护人身份再次被非法剥夺。值得一提的是,2018年11月份张宇英曾分别两次向龙南县检察院和江西赣州市检察院提出复制案卷材料的申请,但均被以各种理由拒绝。
3、非法庭审。2019年2月1日张宇英当庭提交了解除成准强律师辩护人身份的声明函,并当庭揭露若继续庭审是非法的。依据《合同法》中合同成立的要素,双方都已交解除函,合同失效,此时成律师再次被法官强行拉回法庭,配合法院庭审则属于非法庭审。
4、公诉人自相矛盾的作为。龙南县检察院公诉人黄文云在没有提出任何新的事实和证据的情况下,竟然对郭庆军案提起公诉,这与他为拒绝辩护人张宇英要求复制案卷的决定书中所述“本案部分事实不清,证据不足”自相矛盾。
5、郭庆军的口供存在诱供骗供。郭会见时曾向金春生律师,成准强律师说,赣州市公安局侦办人员在询问过程中,曾许诺如郭坦白交代可对其取保候审、不予起诉等情况,这是严重的诱供骗供行为。
6、虐待郭庆军。郭庆军只是寻衅滋事罪被起诉,最高刑期是五年,不属于较重刑罚,休庭时却被戴上脚镣。中华人民共和国最高人民法院:《人民法院司法警察刑事审判警务保障规则》第十三条规定:只有较重刑罚才应戴脚镣。公诉人说认罪态度好,那么这就是公然虐待郭庆军!市公安局侦办人员,市检察院刘武检察官,县检察院公诉人黄文云,法院谢副院长,谢主审法官,陈明圣法官,你们以上种种行径都严重违反刑事诉讼法的规定及各司各职的职责,案件不顾一切迫不及待开审,让人有理由怀疑庭审只是走过场完成制造冤狱的任务。这不由得让人想起李庄一案中的黑恶势力薄熙来的一手遮天。
最后,张宇英表示,她强烈抗议2019年2月1日的非法庭审,要求法院能够忠于职守,排除庭外非法势力干扰,独立司法,遵照赣州市人民检察院刘武检察官认定“本案证据不足”给予撤诉或重新开庭审理郭庆军案,依法保障其辩护权,兼听则明公正审判,否则,她不接受任何非法庭审结果,将持续申冤并对具体责任人控告到底。
据悉,郭庆军是一名外企职员,吉林长春市人,常年热心于公益事业。《全国旅游群》是一个救助维权人士家属的网络慈善群体,郭曾是旅游群中总召集人,其一直默默为良心犯送饭并推动社会公义。
2018年4月11日晚8点左右,郭庆军被吉林省长春市二道区国保大队队长孙润先,带领多名警察将他从工作单位铐上手铐带走,当天晚上,家中电脑等物品遭警方搜查扣押,4月12日郭庆军家属收到拘留通知书,他已被江西赣州市公安局以涉嫌“寻衅滋事罪”跨省刑拘。郭庆军在被关押了37天以后,于5月17日被江西赣州市人民检察院以同样罪名批准逮捕,后羁押于赣州市南康区看守所。目前郭庆军已被超期羁押,同案还有另外三名亦为“全国旅游群”的管理员亦遭羁押,且未传出开庭的消息。
2019年1月24日郭庆军被控“寻衅滋事罪”一案在赣州市龙南区法院召开庭前会议。2019年2月1日其涉嫌寻衅滋事一案在江西省龙南区法院开庭审理。
张宇英电话:13019210814
(责任编辑:民生编辑)
文章录入:民生编辑 责任编辑:民生编辑
上一篇:
余文生被起诉 家属未获通知
下一篇:
疫苗患儿病故 韩现飞信访受阻
【
发表评论
】【
加入收藏
】【
告诉好友
】【
打印此文
】【
关闭窗口
】
网友评论:
(只显示最新10条。评论内容只代表网友观点,与本站立场无关!)
友情链接
·
开放
·
民主中国
·
独立中文笔会
·
争鸣动向
·
大纪元
·
中国人权双周刊
·
北京之春
·
中央社
·
自由新闻
·
台湾中央广播电台
·
权利运动
·
无国界记者
·
参与
·
BBC
·
法国国际广播电台
·
新世纪新闻网
·
德国之声
·
自由亚洲电台
·
美国之音
·
维权网
·
博讯
|
设为首页
|
加入收藏
|
联系民生
|
友情链接
|
关于民生
|
Copyright © 2002-2013 民生观察工作室 版权所有
网址:www.aaa.aetdhfjgk.cf