|
|
李翘楚——“你好 你的…半封信…正在派送中”
|
荐 ★★★ |
|
|
|
李翘楚——“你好 你的…半封信…正在派送中” |
|
| 作者:李翘楚 文章来源:网络 更新时间:2026-03-18 21:05 |
| |

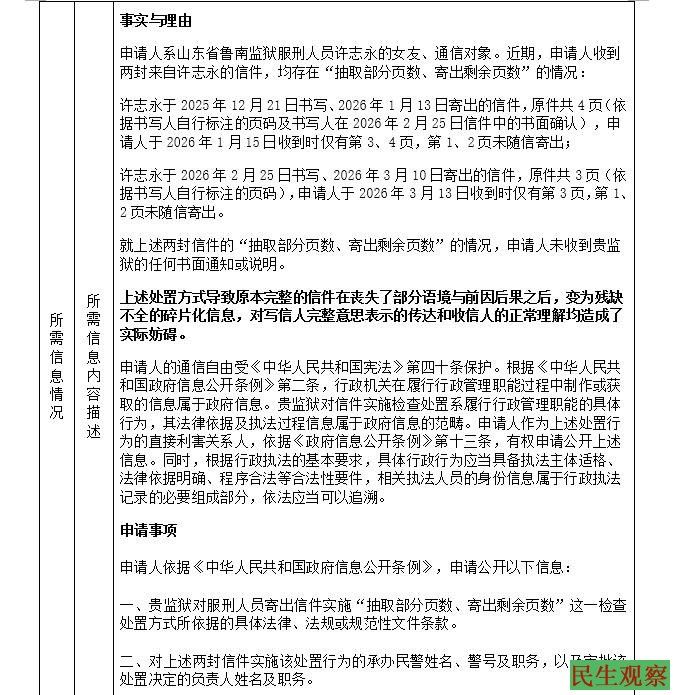
今年1月7日,我曾写过一篇《不应该让限制通信权成为一种刁难手段》,记录了与鲁南监狱在通信问题上的种种经历。文章发出后不久,1月15日,在中断通信四十多天之后,我终于收到了许志永写于12月21日的信。但打开后发现,信纸上标注的页码是第3页和第4页——前两页不见了。我心里犯嘀咕,就在回信中问他:你那封信到底写了几页?
之后一段时间,通信恢复了正常。一来二去都很顺利,大年初一那天甚至还收到了一封他写于1月底的信,是监狱用顺丰快递寄来的。我以为情况在好转。
3月13日,我收到了他写于2月25日的信。打开文件袋,里面可怜巴巴地夹着一张纸。我还特意伸手在文件袋里仔细摸索了一遍,确认没有遗漏。这张纸上的页码标注着3,前面两页又不见了。这一页只有简短的两段话,然后就是落款日期。
通过他在这封信里提到的情况,我才知道,他在12月11日还写过一封信给我——我从未收到。而12月21日那封信,他一共写了4页,我只收到了后面两页。
两次抽取部分页数、寄出残余页数的操作,让我很困惑。在我所了解到的法律规定中,监狱对信件的处置方式是”扣留”,针对的应当是一封信件的整体。如果监狱认为信中存在不当内容,依法扣留整封信件并告知当事人,这是法律赋予的权力,我能理解。但现在的做法不是这样——不是光明正大地扣留,而是把一封完整的信拆开,抽走其中几页,再把剩下的半截内容继续寄出来。
我这两次收到的信,内容支离破碎,缺少前因后果,无法完整理解许志永想要表达的意思。这种做法客观上制造了我们之间的沟通障碍和信息误解。
我想问一个朴素的问题:从一封完整信件中抽取个别页数,把剩下的内容寄给收信人,那这和重新造了一封“新信件”寄给我,区别在哪里?这还是法律意义上的“扣留”吗?我查阅了相关法律法规,没有找到对这种处置方式的规定或依据;咨询了律师和有监狱通信经历的家属,也没有人遇到过这种情况。
所以,3月16日,我向鲁南监狱寄出了政府信息公开申请,申请公开这种处置方式的法律依据以及执法人员信息。我不知道这种做法有没有法律授权,如果有,请告诉我;如果没有,请纠正。

同时,我还寄出了一封询问函,询问我在1月30日写给许志永的信件和随信附寄的一幅手绘星空图目前的处理情况。当时临近情人节,许志永在之前的信中说过让我替他抬头看看星空,我就认认真真画了一幅星空图寄给他,算作情人节礼物。到现在他也没有在信里确认收到,我很焦急。不知道“夜空中的星星”招谁惹谁了。

说实话,我的期望已经很卑微了:不要再在通信最基本的程序上做手脚,不要把好好的一封信拆得七零八落再寄过来。我不理解的是,好好通个信,为什么这么难?隔三岔五就要出一个新花样、制造一个新障碍。
故意积压信件(最长的一封压了快两个月)只有在我们提交信息公开申请形成压力后才一次性送达5封,暗示以“信件送达”作为“撤回申请”的交换条件。
通过第三方口头转述修改信件内容,以至于要求删除的内容和要求删除的段落对不上,无奈只能猜着去修改(得知修改后的信件通过了,我竟然产生了中奖的心情)。
要求修改信件,完全照做后却还是被扣押,理由是“未修改”。并传话给我“不要再寄法律文件,没用”。
现在又开始被抽页了。
我每次依法提出异议、寄出法律文书,换来的是消停一阵,然后换一种新的方式继续。我只是想和志永正常通信。我会继续依法追究每一个不合法的行为,但我也真的很想问一句:到底怎样才能让你们好好地把一封完整的信寄过来?
(责任编辑:民生编辑)
|
|
|
|
|
|
|
|
|
|