网站首页
民生简介
民生动态
新闻稿
维权经历
个人文集
民生观察在推特
民生观察维权动态
站内搜索:
检索标题
智能模糊
搜索
热门标签:
709
律师
暴力
酷刑
虐待
秋雨教会
test
您当前所在的位置:
网站主页
>
公民来稿
> 正文
相 关 文 章
刘书庆律师:一个高校这样
卢思位委托律师发给老挝驻
厦门公民王秀英遭遇司法不
佛山市自然资源管理局竟然
野渡:我们久久静默不语
晓敏老师生日有感
公民郭贤源的求助信
种族歧视还是愤懑无力?
“汪小燚问题”一案始末
不作恶,是人的底线:给吴
最 新 热 门
我的“囚徒”生涯何时了?
彻查张六毛死亡案、异地司
无锡程茂娟程盛在车站被拦
国际酷刑日 齐崇怀亲身经历
郭飞雄:抗疫名人排行榜(
抗疫名人排行榜(第二部分
一个退役女兵的求助信
鲁东大学被开除学生孙健举
广东李宝霖恭贺即将新婚的
吉林省通化市逢凤芹拿维稳
随 机 推 荐
[组图]缅怀“二七惨案”英烈
上海马桥农民北京控告马桥
人民军队讲不讲道理?讲不
河北省衡水市故城县陈长春
图片新闻:湖北访民赶赴京
第三次陕西行(三)
江西省靖安县政府无法无天
湖北王申红上海胡建国失联
文东海律师申请公开律师会
致武汉市市长的又一封公开
84岁老人的噩梦源于阴阳先生将养殖厂说是“臭煞”
荐
★★★
84岁老人的噩梦源于阴阳先生将养殖厂说是“臭煞”
作者:秩名 文章来源:网络 更新时间:2025-12-02 19:46
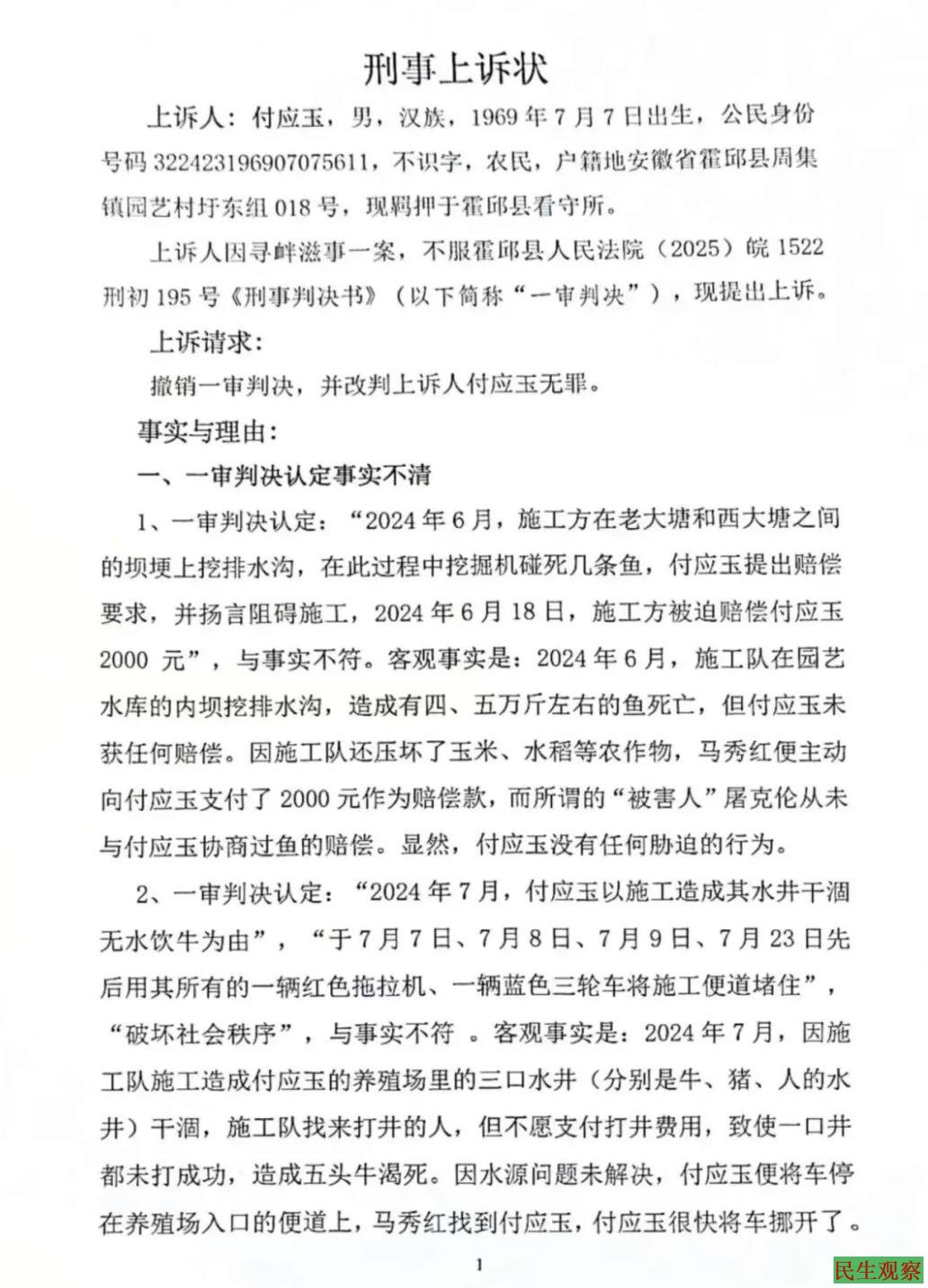
以刑代征——84岁老人付振良的儿子付应玉一审被判刑2年六个月,实际上是他儿子付应玉在安徽省霍邱县周集镇人民政府分文不给他拆迁补偿的情况下,拒不搬离他们父子苦心经营27年养殖厂,才招来如此噩运。霍邱县人民政府和周集镇党委、政府既要付振良将养殖厂搬迁走,又不想拿出一分钱,就用刑事构陷付应玉,以逼迫付振良无条件拆走养殖厂。
一家国家项目多年多次资金扶持(付振良一家从来没有得到过一分钱的项目资金,其辛辛苦苦创建的产业变成官员做假项目骗取国家项目资金的工具)的农村“科技示范户”、“渔业致富带头人”,走向他悲惨的结局。
据付振良讲:有人告诉他,他经营20多年的养殖厂要拆除了,是有阴阳先生说他的养殖厂是“臭煞”,影响了周集镇党委、政府办公楼的风水,从而影响了镇领导人的仕途,镇领导决定要拆除他的房屋了。付振良奇怪的是:当时周集镇党委、政府寻找现在的办公楼也是通过阴阳先生眼力和自己的权力才选中的,那个阴阳先生还说周集镇党委、政府办公楼大门对着500多亩的水库是个巨大的聚宝盆(水在风水上是财、水库的水不流动才是聚宝盆);办公楼门口正对着水库中的二个小岛是二盏宝莲灯,能照亮霍邱县周集镇领导一路高升;周集镇党委、政府办公楼的背后地势高,寓意周集镇主要领导背后有靠山,可以仕途安全。后经多方打听,才得知这个阴阳先生说付振良的养猪场、养牛场有异味和污物,这些在风水中被视为“煞气”;猪在五行中属“水”,牛属“土”,其自身的五行属性很强,养殖场的规模大,“煞气”就会非常强。周集镇党委、政府办公楼大门正对着养殖场,就将“秽气”迎入府中,会破坏官府的气场,会导致官员仕途运气不佳。让付振良想不明白的是,即使自己的养殖厂真的是“臭煞”,中间不是还正隔着一盏宝莲灯(大水库中的小岛)吗?自己的养殖厂已经建了27年,你官府才建几年啊!就是影响你们官府,也得给自己一点补偿吧,不能无条件抢,更不能抓自己的儿子,逼自己无条件迁走。就是迁,这么多牛、机械也要有地方放啊,总不能将牛老少、公母全杀了,这么多损失自己也承担不起啊!
当初,地方政府没有钱,就以招商引资的形式鼓励有一定经济能力的人,来周集镇园艺水库建养殖场,但没有人敢来。1998年,付振良被地方政府花言巧语所欺骗,倾其全部家产,并借遍亲友,在周集镇园艺水库建养殖场养猪、养牛、养鱼。开始效果不好、亏损严重,也确实没有官员来刁难。在付振良一家摸索到经验,在小有成效的2015年之后,各路官员纷纷找上了门来,实施各项管理和层层盘剥。霍邱县人民政府、霍邱县市场监督管理局、霍邱县农业农村局、霍邱县工商管理局、周集镇人民政府等等,先后开始对付振良家养殖厂实施了各项管理,在已经被官员套牢的情况下,付振良父子也只好花钱消灾。
为了解决风水问题,周集镇党委、政府要求20多公里外的“安徽省淮河流域重要行蓄洪区霍邱段3标段王截流保庄圩建设工程”来挖走园艺水库300多万立方米的粘土运走做工程。直接导致水库的鱼全部死亡,施工灰尘覆盖了养殖厂,让人畜无法生存,霍邱县人民政府办公室、霍邱县水利局发函要求供电公司对养殖厂实施断电进行破坏,施工单位借机断路。在没电、没水、没路的情况,养殖厂的多头牛被渴死、呛死。
2024年,周集镇人民政府、霍邱县自然资源和规划局、霍邱县水利局先后对付应玉作出责令拆除、搬离的行政行为,后均被人民法院判决撤销。霍邱县人民政府为了协助周集镇党委、政府解决风水问题,既要付应玉拆除园艺大塘内洲养殖场房屋,又不给付应玉任何补偿。付应玉不答应,霍邱县人民政府就组织公、检、法对付应玉进行刑事构陷,付应玉不服提出上诉,从下面的判决书和上诉状上,会发现这一刑事构陷是有多么的荒唐。
刑事处罚本是打击犯罪的,当它被用来逼迫无偿拆迁的时候,社会的公平在哪里?霍邱县人民政府和公、检、法的行为,违背法律规定和社会公平正义,这种行为绝非刑事处罚的立法初衷,而且属于明确被法律严厉禁止的违法犯罪行为。刑事处罚的核心是制裁触犯刑法的犯罪行为,而拆迁领域中,霍邱县人民政府和公、检、法借“刑事处罚”之名逼迫付振良父子无偿拆迁,本质是滥用权力的违法犯罪行为。霍邱县人民政府和公、检、法以刑事追责逼迫付振良父子接受无偿拆迁触犯滥用职权罪、徇私枉法罪。而合法拆迁有着严格的“先补偿、后搬迁”原则,《国有土地上房屋征收与补偿条例》明确规定,只有被征收人在法定期限内不申请行政复议或提起行政诉讼,且不履行补偿决定时,才能由政府申请法院强制执行,绝非靠刑事处罚逼迫搬迁。
中国有多项法律对拆迁中的违法犯罪行为设定了严厉的追责条款,从制度上维护公平。例如《国有土地上房屋征收与补偿条例》第三十条、三十一条就规定,征收部门工作人员若滥用职权逼迫搬迁,构成犯罪的要追究刑事责任;其他人采取暴力、断水断电等非法方式逼迁,构成犯罪的也需承担刑责。实践中也有诸多案例印证,像江西芦溪县刘某、李某等人用限制人身自由、断水断电等方式滋扰被拆迁人逼签,最终以寻衅滋事罪被判刑;某拆迁公司负责人因断水断电逼迁,也因寻衅滋事罪获刑并赔偿损失。这些判决都体现了法律对违法逼迁行为的否定,也是对社会公平的维护。
请热心网友关注、转发、访问,付振良手机号码:15855298280
(责任编辑:民生编辑)
文章录入:民生编辑 责任编辑:民生编辑
上一篇:
河南赴新疆农民工:两审法官是个魔术师!
下一篇:
刘传伟事件详细经过
【
发表评论
】【
加入收藏
】【
告诉好友
】【
打印此文
】【
关闭窗口
】
网友评论:
(只显示最新10条。评论内容只代表网友观点,与本站立场无关!)
友情链接
·
开放
·
民主中国
·
独立中文笔会
·
争鸣动向
·
大纪元
·
中国人权双周刊
·
北京之春
·
中央社
·
自由新闻
·
台湾中央广播电台
·
权利运动
·
无国界记者
·
参与
·
BBC
·
法国国际广播电台
·
新世纪新闻网
·
德国之声
·
自由亚洲电台
·
美国之音
·
维权网
·
博讯
|
设为首页
|
加入收藏
|
联系民生
|
友情链接
|
关于民生
|
Copyright © 2002-2013 民生观察工作室 版权所有
网址:www.aaa.aetdhfjgk.cf