湖北省武汉市管道煤气公司在职干部苏志想,状告武汉市财政局不依法公开信息一案昨日(7月10日)上午在江岸区人民法院公开开庭审理了这一行政案件。参加旁听人员多达数拾人,经过了一系列的严格安检进入法庭。开庭后公民代理人:张学逊、邹立衡,当庭列举了武汉燃气集团,伙同武汉巿财政局诈骗国家财政䃼贴8亿元和倒卖国家原油非法获利8亿元的大量违法、犯罪事实。通过举证、执证后案件焦点很明确:“该信息应不应该公开。”被告答辨称:涉及商业秘密不应公开。原告代理人的意见是完全应当公开。其事实、理由、依据如下:
一、该信息是国家及武汉市明文确规定应当主动公开的信息。相关法规明确规涉及到公众利益的财政补贴必须主动公开。
二、该信息不涉及武汉市燃气热力集团有限公司商业秘密。原提出要公开的是对管道煤气公司的决是不是燃气集团。
三、武汉市管道煤气公司1990年—2005年期间没有燃气热力集团。管道煤气公司是垄断行,不存在涉及商业秘密。
四、对公共利益造成重大影响的政府信息予以公开
五、涉及财政预算造假、财务造假的政府信息应当公开揭露
综上所述,俩代理人,把市财政局的法规处长和律师逼问得哑口无言,承认其犯了其低级的错误,答非所问。本案将于近期择日宣判,敬各界加以关注。
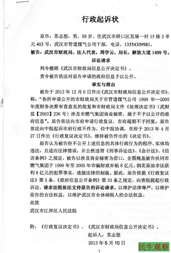
原告:苏志想 电话:13554309981
代理人:张学逊 电话:13407120993
代理人:邹立衡 电话:13607162321
后附传票和起诉状:

(责任编辑:民生编辑)
|