网站首页
民生简介
民生动态
新闻稿
维权经历
个人文集
民生观察在推特
民生观察维权动态
站内搜索:
检索标题
智能模糊
搜索
热门标签:
709
律师
暴力
酷刑
虐待
秋雨教会
test
您当前所在的位置:
网站主页
>
人权观察
> 正文
相 关 文 章
许冬青杨国良前往医院看病
张岳兵去看病被派出所暴力
张岳兵被要求出院医院停止
张岳兵被村干部等人打至肋
平阳看守所对李永峰的看病
王宇父亲看病被拒办住院投
张亚因举报被拦截看守出门
孙爱荣携子进京看病被带回
张岳兵刑满未立即释放友人
赵雅静前往北京看病被带回
最 新 热 门
快讯:湖北宜昌维权人士刘
北京警察:习近平管不了警
被以“污辱国家领导人”行
湖北访民余甘林被再安监控
张少杰家前仍有监控车辆 女
身份证信息暴露河北访民张
网友渺小(梁海怡)被以煽
苏州访民钱才珍找巡视组反
人权日喝农药被判刑的武汉
最高院批准 刘家财“煽动颠
随 机 推 荐
人权日久敬庄警车如云 上千
湖南维权人士彭新忠被劳教
辽宁沈阳访民高靖春 被警方
赤壁陈剑雄家被查抄 成都冉
在京众访民看望向美国飚风
李文足欲接江天勇出狱遭截
吴菊芳被违法办理取保以限
湖北省十堰市经济开发区程
六四维稳重庆20余公民遭权力
黑龙江在京维权人高树才 昨
张岳兵看病途中遭绑架抢劫要求立案被拒
荐
★★★
张岳兵看病途中遭绑架抢劫要求立案被拒
作者:民生编辑1 文章来源:本站原创 更新时间:2025-11-22 21:22
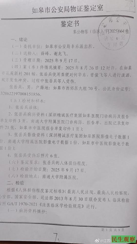
【民生观察2025年11月22日消息】江苏省如皋市维权人士张岳兵,因遭村书记殴打伤情未愈被停止治疗强制出院,之后前往江苏盐城看病,路上遭到如皋市公安局锦绣派出所所长、教导员等多人的暴力拦截绑架上车,造成张岳兵身体二次伤害肋骨再次骨折,身上现金大部分丢失。对此,张岳兵向事发地海安市公安局申请报案,要求立案侦查,依法抓捕绑架抢劫的犯罪分子,并依法追究法律责任,但海安市公安局却至今违法不予立案调查。
张岳兵是江苏省如皋市如城街道西郊居九组70号居民。张岳兵电话:18112231839
2025年8月26号,张岳兵被村书记曹俊飞暴力毒打致右肋骨部分骨折,断骨刺破肺造成右胸大部分汽胸。
后如皋市公安局丰乐派出所送南通大学附属医院西院治疗,胸外科医生柯宏刚、翁晓丹等医生无医德医风,在2025年9月2日后就停止对张岳兵挂水用药,致其胸闷气短不断咳嗽,每咳嗽右胸部疼痛难忍,人无精神力气头疼头晕,并多次要求张岳兵出院,无奈之下张岳兵就打市长热线反映其身体状况。
到2025年9月25日,如皋市公安局丰乐派出所所长石强圣指使多名违法人员,用床单包裹张岳兵全身抬上担架强制其出院。
在这期间医院有时给张岳兵发点止疼药和止咳糖浆,这些医生对张岳兵的痛苦置之不理,试问他们学医的初心和宗旨那去了,毫无人性了。
张岳兵希望江苏省卫生厅依法立案调查,将调查结果网上告知广大网友。
在2025年9月27日,因张岳兵胸闷气短、头疼头晕、咳嗽胸部疼痛难忍,只好去盐城医院看病,在海安市高速南出口站台等车时,如皋市公安局锦绣派出所所长马小锋警号:065797,先后电话喊来两辆警车,教导员陈韶辉警号:065779等民警和多辆车多名社会闲杂人员,不让班车带张岳兵乘车去盐城治疗,张岳兵向路人呼喊救命,称有违法人员阻止他出去看病治疗,请好心人帮助他打110报警求助后,陈韶辉指使多名闲杂人员,暴力抢劫张岳兵方便袋及钱包等物并绑架上车,致张岳兵右胸疼痛厉害,第八根肋骨骨折老骨折更疼痛,有如皋市中医院CT检查报告为证。
当时张岳兵身上带了伍千伍百多元,只剩下一千多元了,有如皋市公安局110出警记录仪为证。
张岳兵于2025年9月29日向海安市公安局邮寄了《报案申请》并抄送南通市公安局和江苏省公安厅;
10月2日,张岳兵向公安部部长发信息《申请履职》;
10月3日,张岳兵被带去海安市公安局做了询问笔录,但警方却向其出具了违法不予立案调查通知书。
2025年11月22日,张岳兵再次发文,要求公安部履职指令下级公安机关依法立案调查,尽快将暴力抢劫绑架的违法人员绳之以法,并请正义媒体和广大网友关注!
附:报案申请
申请人:张岳兵,身份证号:320622197008151856.户籍地:江苏省如皋市如城街道西郊居九组70号,租住地:如皋市如坡街道花苑新村16幢312室。手机号:18112231839。
申请事项:请贵机关依法立案调查,并对案发地当日早上6点至8点20分时段的公共监控录像保存。
事实与理由:申请人在2025年9月27日早上去往盐城市看病就医,在海安市高速南出口站台(在南出口南路东约200米左右)等车时,被如皋市公安局锦绣派出所所长马小锋警号:065797打电话叫来一辆警车下来4人有记录仪,叫我上车跟他们一起回去,我不肯马小锋就来抢我手拐杖并叫民警帮助拖上车,对我说我是锦绣派出所的,现在口头传唤你,我说我身上右肋骨多根骨折,头疼头昏呼吸困难胸部疼痛胸闷难忍,我要出南通看病,你2号去南通大学附属医院西院不让医生给我用药治疗了,25号又强行把我出院,我还很严重去盐城看病,凭什么传唤我?有传唤证吗?这里是海安市,你有在这里执法权吗,后就打电话叫来多辆车十几个违法人员,不让班车靠站台带申请人后,我向路人大喊救命,有这些违法人员不肯让我出去看病治疗,请好心人帮我报警救救我。后陈韶辉教导员警号是065779就叫几个人暴力抢劫我的方便袋及钱包等物并绑架上车,全过程有该站台环卫女工在旁边,致我胸右第八根骨折,有如皋市中医院CT检查报告可查,因医院不让我住院治疗,也不肯把CT片子和报告给我。我带5500多元钱报警清点只剩1510元,有如皋市公安局110出警记录仪为证。
综上,一伙违法犯罪分子在贵机关管辖地暴力阻止我正常出行,抢劫财物,暴力伤害申请人,致老伤再次伤害又增新伤骨折更痛苦难忍。请依法立案调查,并调取案发地案发全过程监控录像并保存为证据使用。将违法犯罪人员绳之以法。
致
海安市公安局
申请人:张岳兵
2025年9月29日
(责任编辑:民生编辑)
文章录入:民生编辑 责任编辑:民生编辑
上一篇:
张金山在久敬庄被打瞿华反击遭拘留
下一篇:
许冬青杨国良前往医院看病被贴身跟踪
【
发表评论
】【
加入收藏
】【
告诉好友
】【
打印此文
】【
关闭窗口
】
网友评论:
(只显示最新10条。评论内容只代表网友观点,与本站立场无关!)
友情链接
·
开放
·
民主中国
·
独立中文笔会
·
争鸣动向
·
大纪元
·
中国人权双周刊
·
北京之春
·
中央社
·
自由新闻
·
台湾中央广播电台
·
权利运动
·
无国界记者
·
参与
·
BBC
·
法国国际广播电台
·
新世纪新闻网
·
德国之声
·
自由亚洲电台
·
美国之音
·
维权网
·
博讯
|
设为首页
|
加入收藏
|
联系民生
|
友情链接
|
关于民生
|
Copyright © 2002-2013 民生观察工作室 版权所有
网址:www.aaa.aetdhfjgk.cf