网站首页
民生简介
民生动态
新闻稿
维权经历
个人文集
民生观察在推特
民生观察维权动态
站内搜索:
检索标题
智能模糊
搜索
热门标签:
709
律师
暴力
酷刑
虐待
秋雨教会
test
您当前所在的位置:
网站主页
>
司法监察
> 正文
相 关 文 章
陈云飞被污猥亵罪的二审判
陈云飞诉政府不履行行政职
陈明玉寻滋案二审被驳回维
陈明玉寻滋案一审获刑两年
律师前往会见了陈明玉其精
重庆维权人士陈明玉开庭宣
陈品霖案一审被当庭重判三
纪录片导演陈品霖被控寻滋
许健案二审开庭其当庭陈述
李穗财举报陈怀包庇交通肇
最 新 热 门
王树英告精神病院不被立案
河北访民刘敏杰诉非法拘留
陈兆志被追加起诉
宋泽案已移送检察院审查起
顺德盛佳教会教案二次开庭
江苏访民许冬青被批捕女儿
贵州何世光爆炸冤案
覃永沛案已退侦 曾举报俩公
王永明病危仍被逮捕
陈兆志因言获罪羁押月余终
随 机 推 荐
尹登珍案内定判四年肖书君
余文生被秘密关押近一年仍
7名军转干部两会上访被带走
卢思位会见受阻遭辱骂挑衅
陈建芳案一审判决后提出上
陈剑雄获刑三年半已准备上
广西陈家鸿律师案件进展情
重庆晏祥菊诉公安局案件开
[组图]湖南益阳退伍军人连续
蚌埠活石归正教会案开庭家
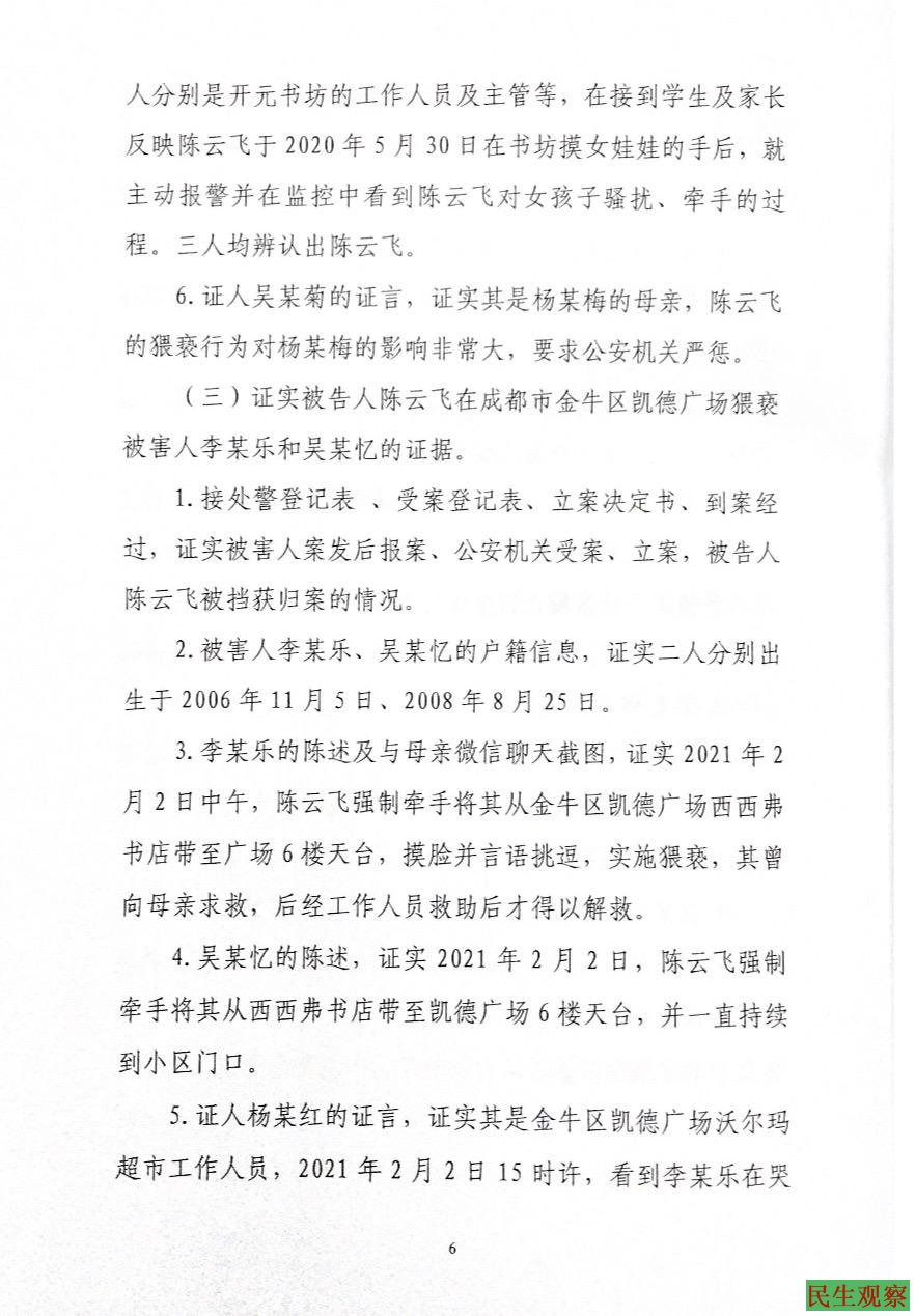
陈云飞被污猥亵罪的一审判决书
荐
★★★
陈云飞被污猥亵罪的一审判决书
作者:民生编辑1 文章来源:本站原创 更新时间:2025-08-13 07:42
陈云飞,1967年8月13日出生,四川省达州市达县人,民主“业余驯兽师”,四川“民主行为艺术家”,个体农场主和农艺师,著名维权公民、人权捍卫者。
陈云飞曾两次入狱,服刑八年,2025年3月25日刚刚刑满出狱;出狱后他因发推文,多次被强制传唤。
2021年3月25日,其在陪母亲在成都市犀浦镇散步时突遭数名员警抓捕,其租赁房屋被查抄,其母被强行送回以前居住地;同年4月23日,被成都市陴都区警方以涉嫌“寻衅滋事罪”刑拘;同年4月30日,被陴都区警方以同罪名转正式逮捕;2021年12月3日,被四川省成都市郫都区法院以“强制猥亵罪”(判1年6个月)、“猥亵儿童罪”(判3年),数罪并罚,决定执行有期徒刑4年,刑期至2025年3月25日。
其对法院的判决立即发出声明,谴责法院对其的追诉是构陷的,罪名由寻衅滋事改为猥亵,是在有意污名化。
(责任编辑:民生编辑)
文章录入:民生编辑 责任编辑:民生编辑
上一篇:
张盼成案律师无法介入要求会见被拒
下一篇:
陈云飞被污猥亵罪的二审判决书
【
发表评论
】【
加入收藏
】【
告诉好友
】【
打印此文
】【
关闭窗口
】
网友评论:
(只显示最新10条。评论内容只代表网友观点,与本站立场无关!)
友情链接
·
开放
·
民主中国
·
独立中文笔会
·
争鸣动向
·
大纪元
·
中国人权双周刊
·
北京之春
·
中央社
·
自由新闻
·
台湾中央广播电台
·
权利运动
·
无国界记者
·
参与
·
BBC
·
法国国际广播电台
·
新世纪新闻网
·
德国之声
·
自由亚洲电台
·
美国之音
·
维权网
·
博讯
|
设为首页
|
加入收藏
|
联系民生
|
友情链接
|
关于民生
|
Copyright © 2002-2013 民生观察工作室 版权所有
网址:www.aaa.aetdhfjgk.cf