|
|
|
顺德盛佳教会案二次开庭首日庭审见证 |
|
| 作者:民生编辑1 文章来源:本站原创 更新时间:2024-08-20 23:15 |
| |
【民生观察2024年8月20日消息】广东佛山盛佳教会五位基督徒被控“非法经营罪”第二次开庭首日,双方激烈辩论,律师指出检方提供的所有证据都站不住脚,大部分都是违法取证,且错漏百出,前后矛盾。教会恳请弟兄姐妹代祷,愿神败坏恶人的计谋,保守祂的儿女。
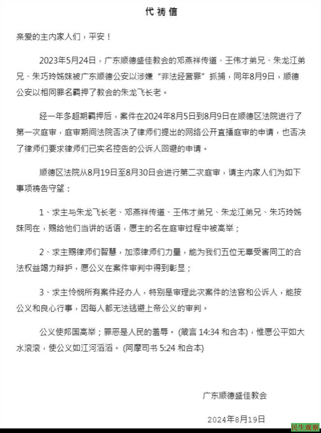
2023年5月24日,广东顺德盛佳教会的邓燕祥传道、王伟才弟兄、朱龙江弟兄、朱巧玲姊妺被广东顺德公安以涉嫌“非法经营罪″抓捕,同年8月9日,顺德公安以相同罪名羁押了教会的朱龙飞长老。
经一年多超期羁押后,案件在2024年8月5日到8月9日在顺德区法院进行了第一次庭审,庭审期间法院否决了律师们提出的网络公开直播庭审的申请,也否决了律师们要求律师们已实名控告的公诉人回避的申请。
顺德区法院从2024年8月19日至8月30日会进行第二次庭审。
2024年8月19日上午十点第二次开庭第1天,首先法官回应邓燕祥传道申请见小儿子的请求(燕祥传道已一年多未与小儿子见面),法官回应:因为案件的特殊性,出于人道主义考虑允许让朱龙飞长老家三姐弟见一下老父亲,因为朱伯伯已经90多岁了,且期间出现了朱龙飞长老家三姐弟母亲过世的情况,顺便让燕祥传道见一下小儿子也是可以的。但是因为在传话的过程中,经过三四个人的口,以为“见儿子”是朱长老的老父亲要见儿子而产生了误解,所以燕祥传道的小儿子没有见到父亲。
接着继续第二组证据的质证。法官提问是否已查阅光盘,确定是自己的邮箱吗?燕祥传道表示印象有些模糊,确实是自己的邮箱,但不清楚是否是自己的电脑。
辩护人质证:
1.证人万某某提供证据的时间、付款金额、印册数量,前后不一致,自相矛盾,不能作为证据。辨方问公诉人检察官欧阳海明是如何能把这样的证据提出来的,愧对学校和所学的法律专业知识。更离谱的是,印刷书籍的册数,公诉人竟然是通过金额推算出来的,不符合刑法取证要求没有达到立案的标准。
2.公诉人欧阳海明说燕祥传道通过朱龙飞长老介绍而认识万某某,燕祥传道当场否认。
3.关于电子取证部分:证人说通过微信和QQ交易,但是证据上显示是163和Gmail,明显与证人指证不符。
4.辩方律师提出:证人万某某的证据存疑,因取证不合法,要求出示证人的取证录音录像或出庭作证,本案律师强烈要求,甚至愿意等他从番禺过来,但是法官不予理睬。
5.王伟才弟兄涉嫌本案印刷金额及数量均不达到20%,律师申请取保候审。
下午公诉人提出第三组证据。邓燕祥传道与王伟才弟兄的聊天记录的证据:
被告人一:朱龙飞长老表示该证据与本案无关“放在二姐(即朱巧玲姊妹)楼上的书是我们租了一个地方作为婚姻辅导、开展教育子女的讲座,里面有大量书籍是可以自由取阅的。
被告人二:燕祥传道表示证据至少有三四处与本案无关,例如:捐衣服的快递费、以某某的投票等。
被告人三:王伟才弟兄发出疑问这是非法经营案吗?还是基督徒非法做公益?我们都是在做好事帮助人怎么就被抓了呢?在聊天记录中也可以看见,燕祥传道叫我帮忙是用很客气的语气,也有说“谢谢”、“能不能帮忙”,所以不存在上下级的关系,我们之间都是平等的。我只是帮忙收发快递,有时间也会叫快递员或者其他人帮忙,那么如果我有罪他们是不是也有罪呢?
辩护人质证:
1.对于证据的完整性、真实性与连接性、一致性提出质疑。
2.因律师团队都是从外地聘请的,听不懂粤语,而在证据三的聊天记录中,存在大量的语音是使用粤语的。律师提出正常的程序是应该有一位与本案无关的人客观的翻译而不是公诉人直接翻译。(后来公诉人否认自己是翻译只是说明自己在举证)
3.下午提供大部分是燕祥传道和王伟才弟兄的微信聊天记录,燕祥传道和王伟才弟兄收发快递的语音。这些记录确实能证明他们有收发《读经释义》。微信就是裸奔!
4.律师指出燕祥传道手机为苹果手机,如果不是通过非法手段是不能破解的,因此取证途径存疑。另聊天记录追溯到2021年,显示为恢复信息,说明都是已经删除了的。他们这样做就是侵犯了公民的隐私权。
5.所有律师共同认为,公诉人只拿着copy过来的微信记录作为证据显然不合规。要求提供原始手机,现场看原始证据,或下载聊天记录的原始U盘。但法官说原始U盘坏了打不开。手机也提供不了。
综上所述,他们提供的所有证据都站不住脚,大部分都是违法取证,且错漏百出,前后矛盾。面对众多律师的诸多质疑,法官和公诉人均不予回应。感觉他们似乎就是铁定了心要按着他们悖逆的心意去行。
但弟兄姊妹知道帮助他们的是万军之耶和华,倘若没有祂的许可,神儿女的一根头发也不至于损坏!
愿神败坏恶人的计谋,保守祂的儿女!请大家为此代祷守望!

(责任编辑:民生编辑)
|
|
|
|
|
|
|
|
|
|